语言选择
English
读卡器异常
2022-06-21 11:19

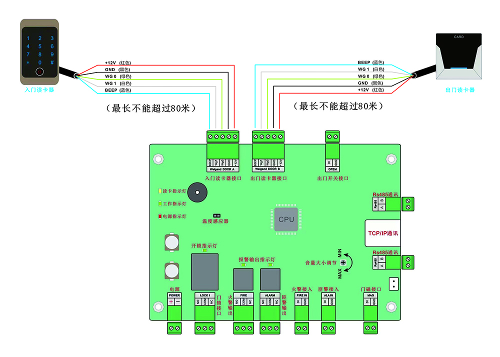
1、接线是否正常

        建议:读卡器要有4组关键线,+12V、GND、D0(WG0)、D1(WG1)。  

1652432921102114.jpg

1652432940523266.jpg


2、供电是否正常

        建议:门禁读卡器通常为DC12V工作电压,红色线 接12V、黑色线 接GND


3、读卡器属性是否正确

        建议:读卡器为:ID卡、IC卡、HID卡、CPU卡、加密卡读卡器等,购买前请确认好读卡器与卡片是否兼容,如不能兼容,将会影响正常读卡。


4、Wiegand(韦根)输出格式不兼容

        建议:门禁读卡器使用Wiegand(韦根)通信方式,而Wiegand又分为Wiegand26、Wiegand34、Wiegand66等,它们在于输出卡号字节长度不一样。在使用时请统一按照一个标准设置好Wiegand格式,避免出现设备之间的Wiegand数据字节长度不一致。


5、线路过长导致数据传输异常

        建议:通常Wiegand通信有效长度在 0 - 80米,同时还要考虑走的线路使用的线材材质,如果出现线路过长,容易引发传输的数据不全(比如读卡一次卡为卡号12345678,再读一次卡出现另外一个号,这就是传输中间丢失)

1649814743720868.jpg

1652432989535272.jpg

上一篇
报警异常
下一篇
升级固件异常